El enfoque orientado a las metas de Disciplined Agile Delivery (DAD) evita ser prescriptivo y, por lo tanto, ser más flexible y fácil de escalar que otros métodos ágiles. Por ejemplo, donde Scrum prescribe un enfoque de Backlog del Producto impulsado por el valor para gestionar los requisitos, DAD indica que durante la construcción tienes el objetivo de abordar las necesidades cambiantes de los interesados. Entonces, DAD indica que existen varios problemas alrededor de ese objetivo que debes tomar en cuenta y que hay varias técnicas/prácticas que debes considerar adoptar para hacerlo.
DAD va más allá y describe las ventajas y desventajas de cada técnica, así como en qué situaciones es más conveniente. Sí, el enfoque del Backlog del Producto de Scrum es una manera de abordar las necesidades cambiantes de los interesados, pero no es la única, ni la mejor opción en la mayoría de las situaciones.
En el primer libro de DAD describimos las Metas de manera no visual, utilizando tablas, que exploran las ventajas y desventajas de las técnicas asociadas con un problema. En la segunda mitad del 2012 empezamos a expandir este enfoque y a desarrollar una manera de representar las Metas de manera visual utilizando lo que llamamos un Diagrama de Metas.
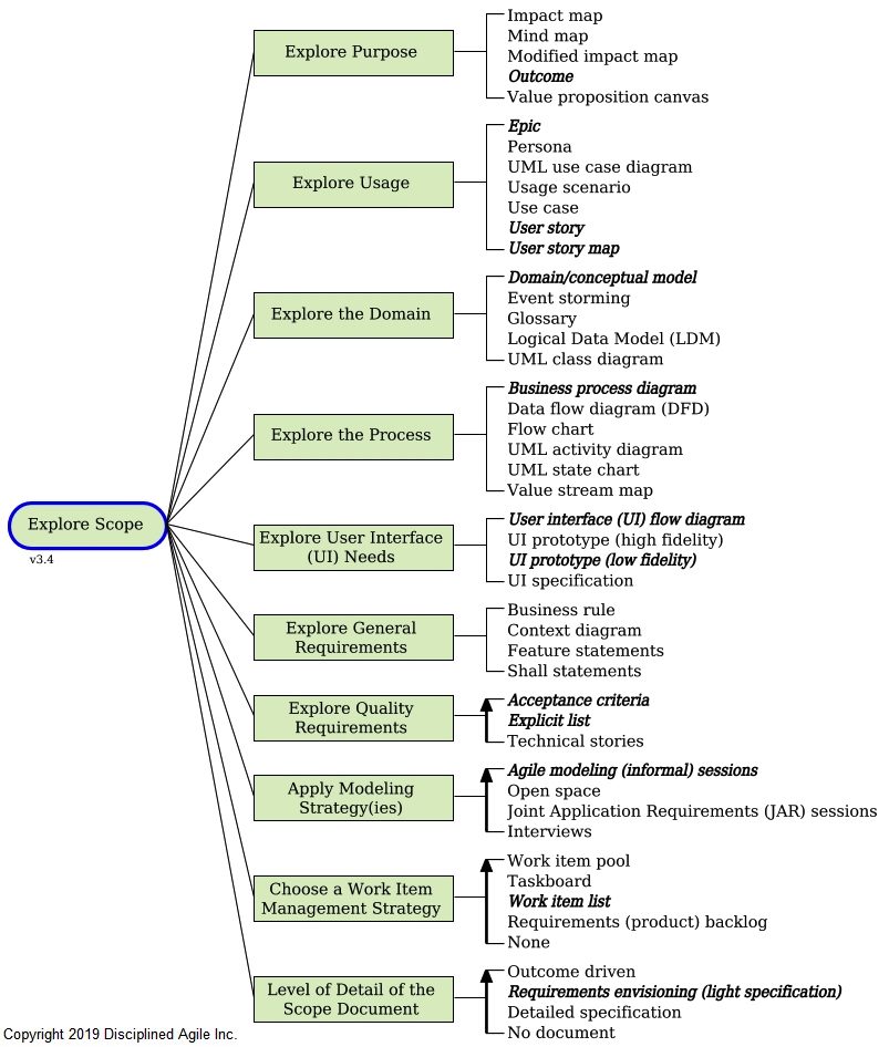
Trabajemos a través de algunos ejemplos. La Figura 1 muestra el diagrama de Metas para Explorar el Alcance, una Meta que debes abordar al inicio de un proyecto durante la fase de Inicio (recuerda, DAD promueve un ciclo de vida de entrega completo, no solo un ciclo de vida de construcción). Donde algunos métodos ágiles simplemente te aconsejan llenar tu backlog del producto con algunas historias de usuarios iniciales, el diagrama de Metas deja en claro que es posible que desees ser un poco más sofisticado en tu enfoque.
¿Qué nivel de detalle deberías capturar, si corresponde (un enfoque de especificación ligera, de escribir algunas tarjetas y hacer unos pocos diagramas en la pizarra, es solo una opción que debes considerar)? ¿Qué tipos de perspectivas debes considerar (las historias de usuarios son un enfoque para el modelado de uso, pero no deberías considerar otras perspectivas para explorar los datos o la UI)?
Las técnicas predeterminadas, o tal vez más precisamente, los puntos de inicio sugeridos se muestran en bold e itálicas. Nótese que sugerimos que probablemente debas capturar el uso de alguna manera, de los conceptos básicos de dominio (por ejemplo, a través de un diagrama conceptual de alto nivel) y los requisitos no funcionales de otra forma. Existen diferentes estrategias que puedes considerar para hacer modelos. Debes también empezar a pensar acerca de tu enfoque para manejar tu trabajo.
En DAD dejamos en claro que los equipos ágiles hacen más que solo implementar nuevos requisitos, de ahí nuestra recomendación de establecer un grupo de ítems de trabajo acerca de la estrategia simplista del Backlog del Producto de Scrum. Finalmente, el diagrama de Metas aclara que cuando exploras el alcance inicial de tu esfuerzo, deberías capturar de alguna manera los requisitos no funcionales tales como confiabilidad, disponibilidad y requisitos de seguridad (entre muchos otros).

Figura 1. El Diagrama de Metas para la Meta del Proceso “Explorar el Alcance”
Existen varias ventajas fundamentales en usar un enfoque orientado por la Meta en la entrega ágil de soluciones:
- Respalda el ajuste de procesos al hacer explícito el proceso de toma de decisiones.
- Permite el escalamiento efectivo al guiarte a través de ajustar tu estrategia para reflejar las realidades de los factores de escalamiento que enfrentas.
- Hace muy claras tus opciones de procesos y por lo tanto hace más fácil identificar la estrategia apropiada para la situación en la que te encuentras.
- Elimina las conjeturas al ampliar los métodos ágiles, por lo tanto, te permite concentrarte en tu trabajo real que es proporcionar valor a tus interesados.
- Aclara qué riesgos estás tomado y te permite incrementar la probabilidad de éxito.
- Indicios de un modelo de madurez ágil (puede no ser un beneficio).
Autor: Disciplined Agile Consortium. ©2013-2020 Project Management Institute, Inc.
Traducción: Adela Vega, SMC, SDC
Adaptación: Enrique Ledesma M.Sc., DALSM/CDAI, PMP, STC, SPOC, SMC, SDC